万年历
网站首页
产品中心
联系我们
招商加盟
15563670669
网站首页
公司简介
新闻资讯
核心技术
产品展示
招商代理
技术资料
联系我们
您现在位置:
临沂韩津环保科技有限公司
>>
技术资料
>> 浏览文章
技术资料
RO反渗透装置技术相关解析(48)
2017年06月28日
搜狐网
韩津科技
字体:
大
中
小
color: rgb(255, 255, 255);">
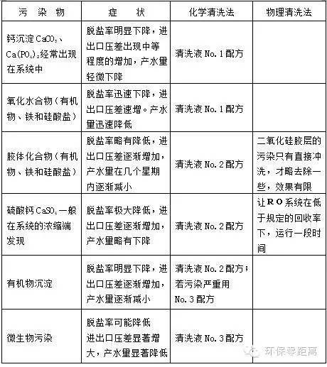
3.RO组件污染后症状和对策:
4.清洗配方:
上一页
40
41
42
43
44
45
46
47
48
49
下一页
关键字:
上一篇:
净水器滤芯详解 教你秒懂喝水正确姿势
下一篇:
纯水机脱颖而出 RO反渗透技术获青睐
更多
»
产品分类
04/10
1
水处理玻璃钢罐
04/10
2
2019智能自控连式续钠离子交换器
04/10
3
2019智能压力罐款
04/10
4
2019新款2吨反渗透水处理
04/10
5
2019智能两罐0.6一体机